Construction Quality Supervision Management System
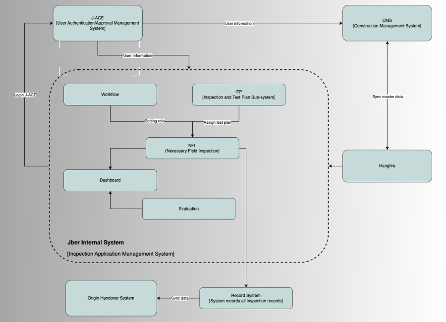
This project focused on building a construction quality supervision management system for refinery test and inspection workflows. The platform was designed to improve how field teams and administrators manage test processes, documentation, inspection records, and activity tracking in complex industrial environments.
The solution includes both a web-based management platform and a mobile application for Android, enabling users to create workflows, record test data, review inspection history, and continue operations even in unstable network conditions. The system was delivered under an Offshore Development Center model and has supported long-term operational improvement since December 2021.


